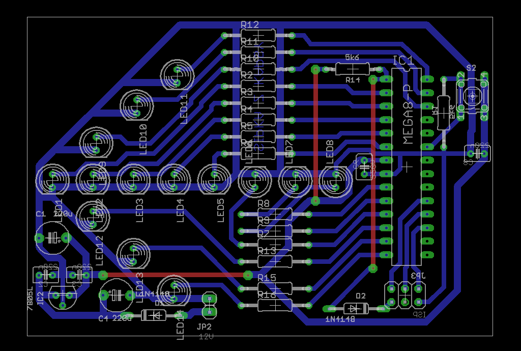
Blikající elektronická šipka - Plošný spoj

Blikající elektronická šipka - Plošný spoj